超越AI挑戰的10種競爭力
- 2025年5月21日
- 讀畢需時 5 分鐘
台灣人力資本(股)公司執行長 晉麗明
閱讀本文可以了解:
1、 AI會取代人力嗎?科技巨頭給了答案。
2、 AI碾壓職場、收割工作機會,上班族要跑快一點。
3、 上班族必須養成10個超越AI挑戰的競爭力。
文章重點整理:

微軟創辦人比爾蓋茲表示:「高度發展的人工智慧,使得世界上「大多數事情」不再需要人類,包括由專業人士執行的工作,像是醫生和教師;10年後專業的醫療建議與教育輔導,將變得普及且唾手可得」。
OpenAI執行長奧特曼(Sam Altman)也提到:「通用人工智慧(AGI)可能在超過95%的經濟活動中取代人類,將可能導致人們工資大幅下降,甚至低於基本生存所需的水平」。
AI霸主黃仁勳一再強調,「AI不會取代人類,但也直言;「在某些領域,AI比人類勞動力好一千倍」。
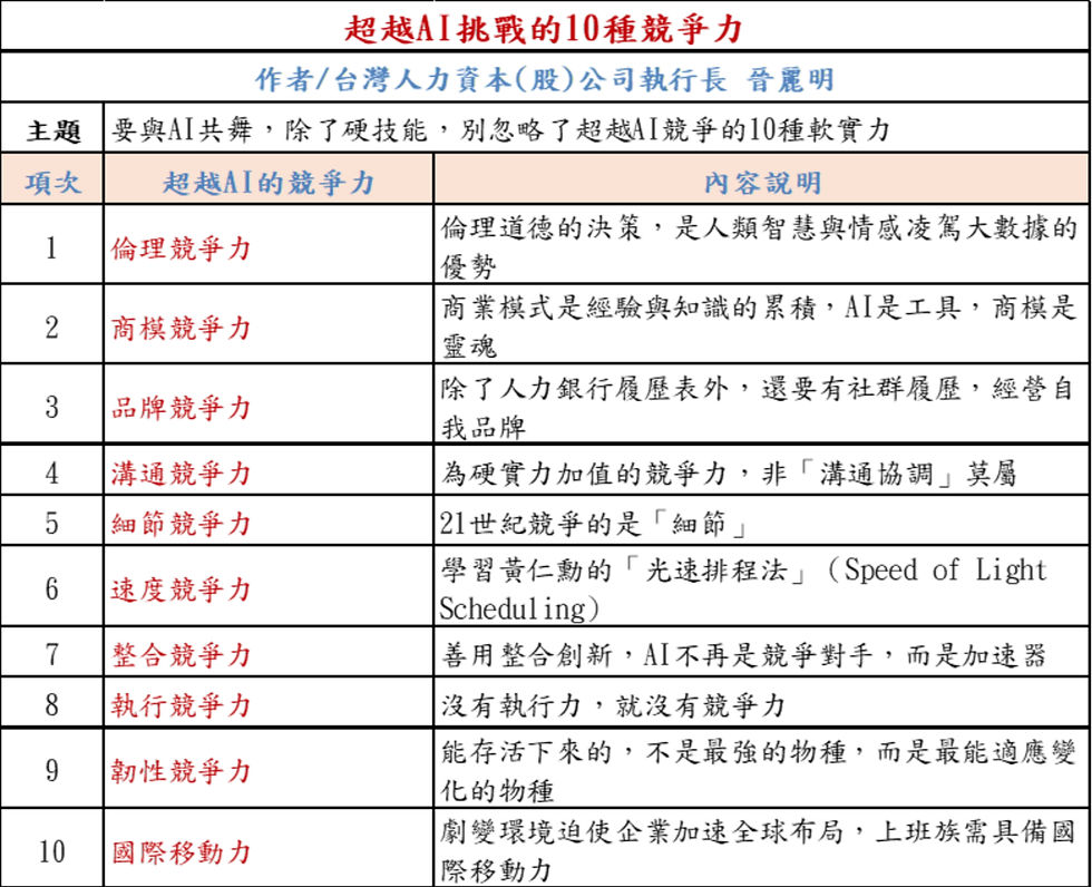
AI巨輪碾壓職場,開始無情收割上班族的工作機會,要在科技替代工作的戰役中保住飯碗,持續立足職場?以下列舉10個科技難以取代的競爭力,提供大家省思與參考:
(1)倫理競爭力
具備人工智慧的汽車在剎車失靈的狀況下,面對過馬路的孩童、老人及乘客的死亡風險,如何抉擇?在醫院資源有限的情況下,AI醫療系統要優先治療年輕人,還是有社會地位的成功人士?
這些親情與倫理交織的人性議題,難以用數據分析獲得解答,AI系統將避免做出關於倫理、道德爭議的決策,這也正是人類智慧與情感凌駕大數據的優勢。
(2)商模競爭力
工程師是企業邁向數位轉型、推動創新的關鍵人才,但真正的競爭力來自於對商業模式的理解與創新。
以線上學習平台為例,成功靠的不只是技術開發,還有授課的內容、企劃設計與行銷策略,工程師則是把這些構想實現的平台建構者。
資訊系統也是如此,真正的價值來自使用者對流程的理解,而不僅是技術設計本身。具備商模思維的人,懂得如何結合AI與創意,打造新的客戶體驗與服務。
(3)品牌競爭力
人力銀行建議求職者除了備妥由個人基本資料、經歷、專長、自傳組成的傳統履歷表外,還要好好經營自己的社群,因為企業HR及用人主管會藉由搜尋社群動態,來判斷及驗證求職者的行為與態度。
社群履歷能多元展現個人的優勢與特質,經營個人品牌是自媒體時代讓自己吸引目光、脫穎而出的重要媒介。
(4)溝通競爭力
資訊科技愈發達,人際關係愈冷漠,由於網路與手機的普及,人們的口語與文字表達能力下滑,大家習慣與電腦對話,卻失去與人相處互動的溫度與意願。
面對競爭且現實的商業社會,上班族切割工作與生活的界限、重視職場疏離感,然而,要找一項為硬實力加值的競爭力,非「溝通協調」莫屬;積極融入團隊、與同仁互動,是推動工作、成就事業最關鍵的核心能力。
(5)細節競爭力
21世紀,基本技能人人都會,真正拉開差距的是對細節的堅持;鼎泰豐追求高品質、台積電深耕製程技術、Apple講究開箱手感、星巴克寫名字建立連結,這些看似微小的細節,正是品牌成功的關鍵。
例行公事與重複工作將被取代,而對細節與完美的執著,則是AI難以模仿的人類優勢。
(6)速度競爭力
科技發展日新月異,不只產品的壽命變短,連人的專業也快速面臨淘汰,因此,誰能更快推出新產品、掌握新技術,就能搶得先機。
輝達(NVIDIA)執行長黃仁勳是速度思維的代表。他從遊戲顯卡起家,如今帶領公司躍升為AI產業的霸主,他把握AI浪潮,視為「一生一次的機會」(Once in a Lifetime Opportunity)。
為了搶時間,他要求員工落實「光速排程法」(Speed of Light Scheduling),先假設「預算無上限、沒有人為阻礙、一切順利」的理想情況下,一個任務最快可以多久完成?然後再從這個極限時間往回推,設定一個「具有挑戰性、但可實現」的時程表,加速整體工作效率。
上班族要超越組織與主管的期待,用創新的時間管理來創造高績效。
(7)整合競爭力
企業成功的關鍵是整合不同領域的資源與專業,創造出新的服務價值。
台積電(TSMC)穩坐半導體龍頭,靠的就是整合綿密的上下游供應鏈;便利商店不再只是賣東西,更把物流、餐飲及人們日常所需的服務納入營運;健身房也進化成結合運動、時尚與社交的平台,讓忙碌的上班族不只健身,也能紓壓、交朋友;甚至連醫院,也靠美食街與停車場創造亮麗的營收。
能夠靈活變通、整合創新,AI就不再是你的競爭對手,而會成為你的加速器,甚至追不上你的腳步。
(8)執行競爭力
執行力不彰是組織的大黑洞,「沒有執行力,就沒有競爭力」,許多企業因為組織紊亂、溝通不彰、流程繁瑣,導致內耗嚴重,不必等AI兵臨城下,就會土崩瓦解。
上班族躺平不作為,是一場職場的大災難,年輕時應該「以體力換經驗」,才能在未來「靠經驗換取報酬」,躺平族如果屈服於壓力與低薪,一時躺平,可能導致全盤皆輸,陷入「L型職場」的泥沼。
(9)韌性競爭力
川普發動關稅及匯率戰,掀起全球經濟動盪;台灣更面臨中美角力與台海緊張的雙重壓力,在變動不安的環境下,企業與個人都必須具備應對不確定的韌性。
達爾文在進化論中的名言:「能存活下來的,不是最強的物種,而是最能適應變化的物種」。
黃仁勳、蘇姿丰都是AI產業的大贏家,他們的共通點是具備強大的韌性,能靈活應對、對抗變動的環境,並抱持不服輸的精神、堅持迎難而上。
(10)國際移動力
根據勞動部114年的最新調查,想赴海外工作的台灣青年比例逐年下降,從109年的24.3%降至113年的20.3%。這樣的趨勢令人憂心,因為地緣政治、關稅戰與台海局勢等不確定因素,正迫使企業加速全球布局,人才若缺乏國際視野與移動力,將難以對抗變局。
美國耶魯大學教授艾米·弗熱斯涅夫斯基(Amy Wrzesniewski)指出,個人對工作的認知影響其行為與成就:有人把工作當例行任務,有人視為職涯挑戰,也有人視為天職,從中找到意義與價值。面對AI浪潮,上班族必須具備主動學習、正向轉化的思維,重塑對工作的理解與定位。
本文提出的10項競爭力,是上班族戰勝AI挑戰的關鍵能力,要與AI共舞,除了硬技能,別忽略了超越競爭的軟實力。




